Call Center con IA 100% personalizado para tu negocio
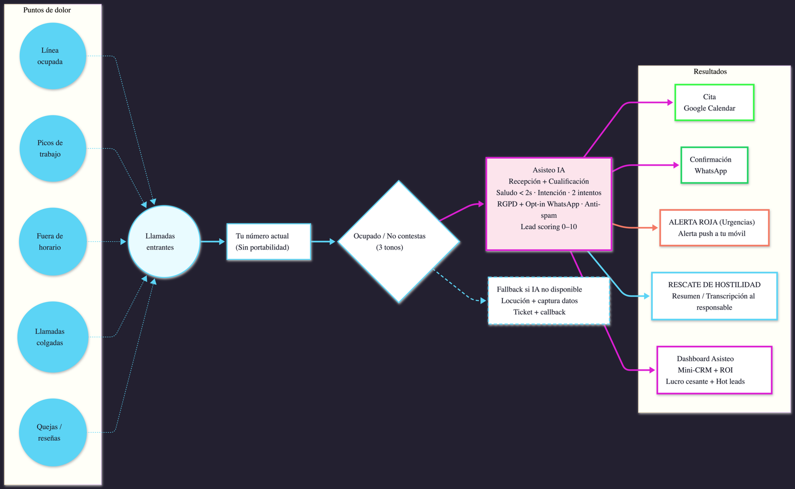
Atiende cada llamada 24/7 incluso con tus líneas ocupadas, eliminando esperas y reseñas negativas por falta de atención. Asisteo responde al primer tono con voz natural. Esto no va “tener una IA”, sino que nadie se quede sin respuesta cuando llama o manda un watsapp.
Si no contestas, el cliente no espera y llamará a otro.
Hay un tipo de fuga silenciosa que no sale en ningún excel:
la llamada que entra cuando estás con las manos ocupadas, la que cae fuera de horario, la que cuelga a los 8 segundos, la que te pilla con 4 avisos a la vez. Y luego pasa lo de siempre:
Malas reseñas
No contestas → 1 estrella. así de rápido.
Impaciencia
No contestas → contrata al primero que le atiende.
Quejas
Te gritan por teléfono → tu equipo se quema.
Sin feedback
Asisteo transforma el caos de tus llamadas en datos estructurados: citas confirmadas, tickets de trabajo o derivaciones directas a tu móvil.»
Ellos ya confían en Asiteo para no perder más llamadas
Asisteo no es “un bot que habla” ni una centralita de “pulse 1”.
En cada llamada:
-
Identifica si es presupuesto/info, agendar cita, cambiar/cancelar, seguimiento, o queja → humano
-
Pide lo que tu quieras: nombre, teléfono, cp/localidad, equipo, síntoma, disponibilidad y (si acepta) dirección
-
100% legal: bajo normativa LOPD y RGPD española.
-
Si no entiende en 2 intentos: transfiere o genera ticket, sin bucles infinitos. sin “robot de teleoperadora”.
No te pedimos que cambies nada de cara al cliente.
Tu cliente llama al número de siempre.
Asisteo entra solo cuando hace falta con desvío condicional:
-
Si está ocupado o no contestas (configurable) → entra asisteo
-
Funciona si tienes pbx/centralita o si eres operador directo
-
Entregamos pasos + pruebas de verificación
Y si la ia no está disponible:
Entra una locución que captura datos, crea ticket y dispara callback.
Olvídate ya de perder más llamadas que generan negocio.
¿Cómo funciona asisteo?
3 pasos completamente personalizados a tu negocio y ya estarás recuperando llamadas
1
Configuramos horarios, zonas, servicios y reglas (lo que atiendes y lo que no)
2
Asisteo atiende y deja todo estructurado (ticket/cita/resumen)
3
Tú y/o tu equipo recibís las alertas y seguimiento. (whatsapp/telegram/CRM)
Las funciones que hacen que asisteo no sea “otro agente de ia más”
Antifuga automática
Si el cliente cuelga antes del saludo o en <10s, asisteo puede enviar un whatsapp:
“vimos tu llamada. dime equipo + problema + cp y te ayudamos”.
Y registra si se recuperó (respuesta/click).
Lead scoring en vivo (0–10)
Asisteo puntúa cada llamada y te da 3 razones explicables.
Si score ≥ 8 → alerta “hot lead” al responsable.
menos tiempo en curiosos, más foco en lo que paga.
Whatsapp post-llamada
Después envía whatsapp para:
-
confirmación de cita
-
ticket/callback
-
pedir fotos/vídeo con link único (token + expiración)
-
reprogramación/cancelación
Precios
No vendemos “un bot”, montamos un sistema en producción único para ti, por eso no hay “precio cerrado” tipo ecommerce. Hay 2 partes:
1 Configuración inicial
- Pago único para dejarlo funcionando en producción.
- Desvío condicional sin cambiar tu número actual.
- Flujos y roles: recepción, seguimiento, fuera de horario.
- Urgencias, hostilidad y fallback siempre activados.
- Whatsapp con opt-in, antifuga y link fotos/vídeo.
- Resultado: sistema listo, probado y documentado.
2 Cuota mensual
- Operación, herramientas y mejora continua cada mes.
- Herramientas: ia, telefonía, whatsapp y automatizaciones.
- Soporte y mantenimiento con ajustes cuando cambias reglas.
- Mejoras mensuales: prompts, zonas, protocolos y knowledge.
- Reporte roi mensual: recuperado, perdido y motivos.
- Resultado: menos fugas, con números y control.
Para darte una cifra exacta miramos 4 cosas:
Llamadas/mes (y cuántas se pierden hoy).
Concurrencia: 1 vs 3–10 simultáneas.
Roles/agentes: recepción, seguimiento, fuera de horario.
Integraciones: mini-crm o crm externo (fase 2).
Resultado: presupuesto real, sin humo.
Preguntas Frecuentes
¿Tengo que cambiar de número o hacer portabilidad?
Lorem ipsum dolor sit amet, consectetur adipiscing elit. Donec sed finibus nisi, sed dictum eros. Quisque aliquet velit sit amet sem interdum faucibus. In feugiat aliquet mollis. Etiam tincidunt ligula ut hendrerit semper. Quisque luctus lectus non turpis bibendum posuere. Morbi tortor nibh, fringilla sed pretium sit amet, pharetra non ex. Fusce vel egestas nisl.
¿Funciona si tengo centralita/PBX o si soy “línea directa” sin extensiones?
Funciona en ambos casos: con PBX (extensiones/cola) o con desvío a número externo si eres operador directo.
¿Cuánto tarda en estar operativo?
La puesta en marcha suele durar entre 15 y 30 días, porque no es “instalar y ya”: se configuran flujos, reglas, WhatsApp, alertas, pruebas y contingencias.
¿Qué pasa si la IA no está disponible o falla algo?
Hay fallback: entra una locución, captura datos, crea ticket y dispara callback. La idea es que no se pierdan llamadas por una caída.
¿Qué gestiona Asisteo en una llamada?
Presupuesto/info, agendar cita, cambiar/cancelar, seguimiento/estado y quejas (deriva a humano). Además captura datos mínimos para que el equipo no vaya “a ciegas”.
¿Puede dar precios cerrados por teléfono?
No. Por diseño no da precios cerrados. Puede orientar, recoger información y pasar el caso al equipo con contexto.
¿Evita los “robots” que te meten en bucles infinitos?
Sí. Si no entiende en 2 intentos, transfiere a humano o genera ticket/callback. Sin laberintos.
¿Trae CRM o necesito el mío?
Incluye mini-CRM “plug & play”: contactos, tickets (nuevo/en curso/cerrado/perdido) y calendario. Si ya tienes CRM, la integración puede hacerse en fase 2.